menu
Á¤º¸ À̾߱â
»õ·Î¿î ¼Ò½ÄÀ» ¾È³»ÇØ µå¸³´Ï´Ù.
Á¶È¸¼ö 2101
Á¦¸ñ ¸ðµç ¾Ï ¹ß»ýÀ» ¹æÁöÇÏ´Â ºñŸ¹ÎD ÀÇ ÀÛ¿ë ¿ø¸®¿Í º¹¿ë ¹æ¹ý
20050904_01
 
ºñŸ¹ÎD ¸¦ º¹¿ëÇÏ¸é ¸ðµç ¾ÏÀ» ¿¹¹æÇÒ ¼ö ÀÖ´Ù.
º¹¿ë ¹æ¹ý°ú ¾Ï ¿¹¹æ ÀÛ¿ë ¿ø¸®µµ ¹àÇôÁ³´Ù.
 
 
20070613_01
[±×¸²] Ç¥ÇÇ ¸Ç ¾Æ·¡Ãþ °¥»ö ºÎºÐ: ºñŸ¹ÎD3 °¡ ±¤ÇÕ¼º¿¡ ÀÇÇØ  °¡Àå ¸¹ÀÌ ÇÕ¼ºµÇ´Â °÷
 
 
¸ðµç ¹ß¾Ï ¿¹¹æ È¿°ú ÇöÀú
 
°»³â±â¸¦ Áö³­ °Ç°­ÇÑ ¿©ÀÎ 1179 ¸íÀ» ´ë»óÀ¸·Î ÇÏ¿©
4 ³â°£ ¹«ÀÛÀ§ 2Áß ¸Í°Ë ºñ±³ ÀÓ»óÀ» ½Ç½Ã ÇØ º» °á°ú
¸ÅÀÏ ºñŸ¹ÎD º¹¿ë ÀÚµéÀº
ÇöÀúÇÏ°Ô ¾ÏÀ» ÀÏÀ¸Å°Áö ¾Ê¾ÒÀ½ÀÌ ÀÔÁõµÇ¾ú´Ù.
 
 
20050904_03
[±×¸²]  ¹ß¾Ï ¼¼Æ÷¸¦ ¾ïÁ¦Çϰųª º´±ÕÀ» Á¦°ÅÇÏ´Â ¿©·¯ °¡Áö ¸é¿ª ÀÎÀÚ¸¦ ¸¸µé¾î ³»´Â
¡¡¡¡¡¡200¿©Á¾ÀÇ À¯ÀüÀÚ¿¡´Â ºñŸ¹ÎD ¼ö¿ëü°¡ Á¸ÀçÇÏ¸ç ºñŸ¹ÎD´Â
¡¡¡¡¡¡À̵é À¯ÀüÀÚ¿Í °áÇÕÇÏ¿© ¹ß¾Ï ¾ïÁ¦ ÀÛ¿ëÀ» ÇÑ´Ù.
 
 
20070613_02
 
20070613_03
 
 
ºñŸ¹ÎD Ç÷Áß ³óµµ¿¡ ºñ·ÊÇÏ¿© ¾ÏÀ» ¿¹¹æ
 
ºñŸ¹ÎD¸¦ º¹¿ëÇϸé
°£¿¡¼­ OH Çϳª°¡ °áÇÕÇÏ¿© Ȱ¼ºÇü (25(OH)-D )ÀÌ µÈ´Ù.
 
 
20070613_04
[±×¸²] ºñŸ¹ÎD´Â °£¿¡¼­ Ȱ¼ºÇü 25(OH)-D·Î ÀüȯµÈ´Ù. ºñŸ¹ÎDÀÇ ÀÛ¿ëÀº
¡¡¡¡¡¡´Ù¾çÇÏÁö¸¸ Ç÷Áß¿¡ Á¸ÀçÇϴ Ȱ¼ºÇüÀÎ 25(OH)ÀÇ ³óµµÀÇ º¯È­¸¦ ¾Ë¸é
¡¡¡¡¡¡¸ðµç º´ÅÂ¿Í »ý¸® º¯È­¸¦ Á¤·®ÀûÀ¸·Î ÇØ¼®ÇÒ ¼ö°¡ ÀÖ´Ù.
¡¡¡¡¡¡¶Ç ÇϳªÀÇ È°¼ºÇüÀÎ 1,25(OH)2-D (Calcitriol)µµ 25(OH)-D (Calcidiol)ÀÇ
¡¡¡¡¡¡Áö¹è¸¦ ¹Þ´Â´Ù.
 
 
Ç÷Áß¿¡´Â ÀÌ È°¼ºÇü ºñŸ¹ÎD °¡ Á¸ÀçÇϸç
ÀÌ È°¼º ºñŸ¹ÎÀÇ Ç÷Áß ³óµµ°¡ Áõ°¡Çϸé
¾Ï ¿¹¹æ·Â°ú °¨¿°Áõ ¿¹¹æ·ÂÀÌ Áõ°¡Çϰí
ÀÌ È°¼º ºñŸ¹ÎDÀÇ Ç÷Áß ³óµµ°¡ °¨¼ÒÇϸé
¾ÏÀ» ¾ïÁ¦Ä¡ ¸øÇÏ°í °¨¿°Áõµµ ¾ïÁ¦Çϱ⠾î·Á¿öÁø´Ù.
 
 
20050904_07
[±×¸²] ºñŸ¹ÎD´Â °£¿¡¼­ Ȱ¼ºÇü 25(OH)-D·Î ÀüȯµÈ´Ù. ºñŸ¹ÎDÀÇ ÀÛ¿ëÀº
¡¡¡¡¡¡´Ù¾çÇÏÁö¸¸ Ç÷Áß¿¡ Á¸ÀçÇϴ Ȱ¼ºÇüÀÎ 25(OH)ÀÇ ³óµµÀÇ º¯È­¸¦ ¾Ë¸é
¡¡¡¡¡¡¸ðµç º´ÅÂ¿Í »ý¸® º¯È­¸¦ Á¤·®ÀûÀ¸·Î ÇØ¼®ÇÒ ¼ö°¡ ÀÖ´Ù.
¡¡¡¡¡¡¶Ç ÇϳªÀÇ È°¼ºÇüÀÎ 1,25(OH)2-D (Calcitriol)µµ 25(OH)-D (Calcidiol)ÀÇ
¡¡¡¡¡¡Áö¹è¸¦ ¹Þ´Â´Ù. Áï Calcifetriol ÀÇ Ç÷Áß ³óµµ´Â ÀÏÁ¤Ä¡ ¾ÊÀ¸¸ç
¡¡¡¡¡¡º´ÅÂ¿Í ºñ·ÊÇÏÁö ¾Ê´Â´Ù.
 
 
20050904_02
 
Ȱ¼º ºñŸ¹ÎDÀÇ Ç÷Áß³óµµ°¡ 89 nmol/LÀ» ³Ñ¾î¼­¾ß¸¸
¹ß¾Ï ¾ïÁ¦·ÂÀÌ ÀÖ´Ù´Â °ÍÀº ÀÌ¹Ì ¹àÇôÁø ¹Ù ÀÖ´Ù.
 
20060607_06
 
±×·¯³ª À̹ø ÀÓ»óÀ» ÅëÇØ ¼­´Â
25(OH) D Ç÷Áß ³óµµ°¡ 25 nmol/L ¾¿ Áõ°¡ ÇÒ ¶§¸¶´Ù
¹ß¾Ï ¾ïÁ¦À²ÀÌ 35%¾¿ ºñ·ÊÀûÀ¸·Î Áõ°¡ÇÑ´Ù´Â »ç½ÇÀÌ ¹àÇôÁø °ÍÀÌ´Ù.
 
 
20070613_05
 
20070613_06
[±×¸²] ºñŸ¹ÎD´Â °£¿¡¼­ Ȱ¼ºÇü 25(OH)-D·Î ÀüȯµÈ´Ù. ºñŸ¹ÎDÀÇ ÀÛ¿ëÀº
¡¡¡¡¡¡´Ù¾çÇÏÁö¸¸ Ç÷Áß¿¡ Á¸ÀçÇϴ Ȱ¼ºÇüÀÎ 25(OH)ÀÇ ³óµµÀÇ º¯È­¸¦ ¾Ë¸é
¡¡¡¡¡¡¸ðµç º´ÅÂ¿Í »ý¸® º¯È­¸¦ Á¤·®ÀûÀ¸·Î ÇØ¼®ÇÒ ¼ö°¡ ÀÖ´Ù.
¡¡¡¡¡¡¶Ç ÇϳªÀÇ È°¼ºÇüÀÎ 1,25(OH)2-D (Calcitriol)µµ 25(OH)-D (Calcidiol)ÀÇ
¡¡¡¡¡¡Áö¹è¸¦ ¹Þ´Â´Ù. Áï Calcifetriol ÀÇ Ç÷Áß ³óµµ´Â ÀÏÁ¤Ä¡ ¾ÊÀ¸¸ç
¡¡¡¡¡¡º´ÅÂ¿Í ºñ·ÊÇÏÁö ¾Ê´Â´Ù.
 
 
¶ÇÇÑ Ä®½·¸¸ º¹¿ëÇÑ ÀÚ¿¡ ºñÇÏ¿©
ºñŸ¹ÎD ¸¦ ÇÏ·ç 1000 IU ½Ä º¹¿ëÇÑÀÚ´Â
º¹¿ë 12 °³¿ù Áö³­ ÈÄ
Ȱ¼º ºñŸ¹ÎD ÀÇ Ç÷Áß ³óµµ°¡
¹ß¾Ï ¿¹¹æ·ÂÀ» Áö´Ñ ³óµµ±îÁö Áõ°¡ ÇØ ÀÖÀ½ÀÌ ¹àÇôÁ³´Ù.
 
 
20070613_07
[±×¸²]  ¹ß¾Ï ¼¼Æ÷¸¦ ¾ïÁ¦Çϰųª º´±ÕÀ» Á¦°ÅÇÏ´Â ¿©·¯ °¡Áö ¸é¿ª ÀÎÀÚ¸¦ ¸¸µé¾î ³»´Â
¡¡¡¡¡¡200¿©Á¾ÀÇ À¯ÀüÀÚ¿¡´Â ºñŸ¹ÎD ¼ö¿ëü°¡ Á¸ÀçÇÏ¸ç ºñŸ¹ÎD´Â
¡¡¡¡¡¡À̵é À¯ÀüÀÚ¿Í °áÇÕÇÏ¿© ¹ß¾Ï ¾ïÁ¦ÀÛ¿ëÀ» ÇÑ´Ù.
 
 
 
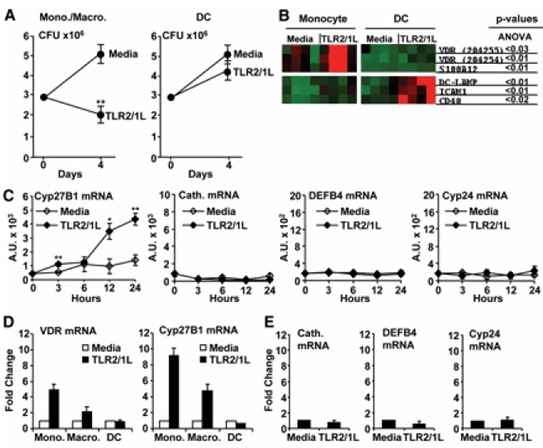
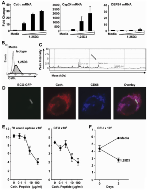
ºñŸ¹ÎD ¹ß¾Ï ¾ïÁ¦ ¿ø¸®
 
¿ì¸® ¸ö ¼Ó¿¡¼­ ¹ß¾Ï ¼¼Æ÷°¡ »ý±âÀÚ ¸¶ÀÚ
À̸¦ ¾ïÁ¦ÇØ ¹ö¸®´Â ¹ß¾Ï¾ïÁ¦ ¸é¿ª ÀÎÀÚµéÀÌ ÀÖ´Ù.
 
20070613_08
[±×¸²]  ºñŸ¹ÎD À¯ÀüÀÚ¿¡ ÀÛ¿ëÇÏ¿© ¹ß¾Ï¾ïÁ¦ ÀÎÀÚ µî °¢Á¾ ¸é¿ª ÀÎÀÚ ¿Í
¡¡¡¡¡¡È¿¼Ò¸¦ ¸¸µé¾î³»°í ÀÖ´Ù.  ºñŸ¹ÎD´Â  ´Ü±¸(Monocyte) ¿¡ ÀÛ¿ëÇÏ¿©
¡¡¡¡¡¡Cathelicidin À» ºÐºñÄÉ ÇÏ¸ç  ÀÌ ¹°ÁúÀº ¸é¿ª°è·Î ÇÏ¿©±Ý  Æä°áÇÙ µî
¡¡¡¡¡¡º´±Õ Á¦°Å¸¦ ÃËÁø½ÃŲ´Ù.
 
 
200 ¿© °³ÀÇ À¯ÀüÀÚ°¡
ÀÌ·¯ÇÑ ¹ß¾Ï ¾ïÁ¦ ÀÎÀÚ¸¦ ¸Å ¼ø°£ ¸¸µé¾î³»°í ÀÖ´Ù.
 
20070613_09
[±×¸²]  ºñŸ¹ÎD À¯ÀüÀÚ¿¡ ÀÛ¿ëÇÏ¿© ¹ß¾Ï¾ïÁ¦ ÀÎÀÚ µî °¢Á¾ ¸é¿ª ÀÎÀÚ¿Í
¡¡¡¡¡¡È¿¼Ò¸¦ ¸¸µé¾î³»°í ÀÖ´Ù.  ºñŸ¹ÎD´Â  ´Ü±¸(Monocyte) ¿¡ ÀÛ¿ëÇÏ¿©
¡¡¡¡¡¡Cathelicidin À» ºÐºñÄÉ Çϸç ÀÌ ¹°ÁúÀº ¸é¿ª°è·Î ÇÏ¿©±Ý  ÆäÆó°áÇÙ µî
¡¡¡¡¡¡º´±Õ Á¦°Å¸¦ ÃËÁø½ÃŲ´Ù.
 
 
¹Ù·Î ÀÌ 200 ¿© °³ À¯ÀüÀÚ¿¡´Â
ºñŸ¹ÎD °¡ °áÇÕÇϸç À¯ÀüÀÚ¸¦ ÀڱؽÃŰ´Â
ºñŸ¹ÎD ¼ö¿ëü°¡ Á¸ÀçÇÑ´Ù.
 
 
20070613_10
[±×¸²]  ºñŸ¹ÎD ÀÇ ´Ù¾çÇÑ ÀÛ¿ë
 
 
20070613_11
[±×¸²]  ºñŸ¹ÎD ¹ß¾Ï¾ïÁ¦ ÀÎÀÚ µî °¢Á¾ ¸é¿ª ¼¼Æ÷ ¿Í ¸é¿ª ÀÎÀÚ¸¦ Á¾ÇÕÀûÀ¸·Î Á¶ÀýÇÑ´Ù.
 
 
ºñŸ¹ÎD ´Â Àå¿¡¼­ Ä®½· Èí¼ö¸¦ ÃËÁø½ÃŰ´Â
³»ºÐºñ¼º ÀÛ¿ë À̿ܿ¡
À¯ÀüÀÚ¿¡ ÀÛ¿ëÇÏ¿©
¹ß¾Ï ¾ïÁ¦ ÀÎÀÚ³ª °¨¿° ¾ïÁ¦ÀÎÀÚ¸¦ ¸¸µé¾î ³»´Â
À̸¥¹Ù Autocrine ÀÛ¿ëÀ» ¹ßÈÖÇÑ´Ù.
 
 
20070613_12
 
 
 
ºñŸ¹ÎD ÇÏ·ç 1000 IU º¹¿ëÇØ¾ß ÇÑ´Ù.
 
ÇÏ·ç ºñŸ¹ÎD 400 IU¸¦ º¹¿ëÇϸé
Ç÷Áß È°¼º ºñŸ¹Î-D (25-OH D) ´Â
70 nmol/L ÀÌ»óÀ» ¿Ã¸®Áö ¸øÇÑ´Ù.
 
 
20070613_13
 
¿©±â¿¡ ÇÏ·ç 200 IU ¸¦ ´õ Áõ°¡½ÃÄѵµ
7 nmol/L Á¤µµ¸¸ Áõ°¡ ½Ãų ¼ö°¡ ÀÖ´Ù.
 
 
20070613_14
[±×¸²] VDR—-Vitamin D receptor
 
 
ºñŸ¹ÎD ´Â ÇÏ·ç 1000 IU º¹¿ëÇØ¾ß¸¸
¹ß¾Ï ¾ïÁ¦·ÂÀ» À¯Áö ÇÒ ¼ö°¡ ÀÖ´Ù.
 
 
20070613_15

[±Ù°Å]
June 2007  American Journal of Clinical Nutrition, Vol. 85, No. 6, 1586-1591,
Vitamin D and calcium supplementation reduces cancer risk: results of
a randomized trial — Lappe et al. 1 From the Osteoporosis Research Center,
Creighton University, Omaha, NE ;2 Reprints not available. Address correspondence to JM Lappe, Creighton University,  Omaha, NE




Ãßõ¼ö 574
³»¿ë¸¸Á·µµ
´äº¯ ³»¿ë ¸¸Á·µµ Á¶»ç´Â ÇâÈÄ ´õ ÁÁÀº ¼­ºñ½º¸¦ À§ÇÑ µ¥ÀÌÅÍ·Î »ç¿ëµË´Ï´Ù.

»ó´ã¾È³»

010. 6605 . 4128

±Ã±ÝÇÑ Á¡Àº ¿Â¶óÀλó´ã ¹× ÀüÈ­·Î ¹®ÀÇÇϽøé
ÀÚ¼¼ÇÏ°Ô ¾È³»ÇØ µå¸®°Ú½À´Ï´Ù.

¿Â¶óÀÎ 1:1 ¹®ÀÇ