menu
Á¤º¸ À̾߱â
»õ·Î¿î ¼Ò½ÄÀ» ¾È³»ÇØ µå¸³´Ï´Ù.
Á¶È¸¼ö 2620
Á¦¸ñ ÁöÁú ÀúÇÏÁ¦ Statin¿¡ ºñŸ¹ÎD¸¦ º´¿ë ÇØ¾ß ÇÏ´Â µÎ °¡Áö ÀÌÀ¯
20100607_10

[±×¸²] ºñŸ¹ÎD´Â Statin ÀÇ ±ÙÀ° ºÎÀÛ¿ëÀ» °¨¼Ò½Ã۰í ÁöÁú ÀúÇÏ ÀÛ¿ëÀ» Áõ°¡



ÁöÁú ÀúÇÏÁ¦ Statin¿¡ ºñŸ¹ÎD¸¦ º´¿ëÇϸé

StatinÀ¸·Î ÀÎÇÑ ±ÙÀ°Åë µî ±ÙÀ° À¶ÇØ ºÎÀÛ¿ëÀ» °¨¼Ò ½ÃÄÑÁÙ ¼ö ÀÖ´Ù.



¶ÇÇÑ

Statin ÀÇ ÁöÁú ÀúÇÏ ÀÛ¿ëÀ» ´õ¿í Áõ°¡½ÃÄÑ ÁØ´Ù.





20110523_01

[±×¸²]  Statin Àº ºñŸ¹ÎD ÀÇ È°¼º ³óµµ¸¦ Áõ°¡





ÀÌ´Â ¹Ì±¹ Yale ÀÇ´ë ¿¬±¸ÆÀÀÌ 2010³â±îÁö ¹ßÇ¥µÇ¾î ¿Â

°ü·Ã ¿¬±¸ º¸°í¼­¸¦ Á¾ÇÕ ºÐ¼®ÇÑ ¿¬±¸ÇÑ °á°úÀ̸ç

½ÉÀ庴 Àü¹®Áö (Atherosclerosis) ÃÖ½ÅÈ£¸¦ ÅëÇØ ¹ßÇ¥µÈ °ÍÀÌ´Ù.





20110523_02

[±×¸²] StatinÀÇ ºÎÀÛ¿ëÀº ±ÙÀ°À» ÆÄ±«½ÃÄÑ Ãʱ⿡´Â ±ÙÀ°ÅëÀ» ÀÏÀ¸Å°³ª

           ½ÉÇØÁö¸é ½ÅÀ庴 µî ¿©·¯ Áõ»óÀ» À¯¹ßÇÏ¿© »ç¸ÁÄÉ ÇÑ´Ù.





Statin ±ÙÀ° °ü·Ã ºÎÀÛ¿ëÀ» 28%·Î °¨¼Ò



Statin º¹¿ëÀÚÁß ¹«·Á 10%°¡

±ÙÀ°Åë µî ±ÙÀ° À¶ÇØ °ü·Ã ºÎÀÛ¿ëÀ» ÀÏÀ¸Å°°í ÀÖ´Ù.



À̵é Áß ºñŸ¹ÎDÀÇ Ç÷Áß ³óµµ°¡ ÀúÇϵǾî ÀÖ´Â ÀÚµéÀº

¾Æ·¡ Ç¥¿¡¼­¿Í °°ÀÌ

ºñŸ¹ÎD Ç÷Áß³óµµ°¡ ¾à°£ ´õ ¸¹Àº Àڵ麸´Ù

±ÙÀ° ºÎÀÛ¿ë ¹ß»ý·üÀÌ 3¹è³ª ´õ ³ô´Ù.





20110523_18



20110523_19



20110523_03

[±×¸²]  ºñŸ¹ÎD ´Â ºñ·Ï ¾àÇÏÁö¸¸ Statinó·³ ÄÝ·¹½ºÅ×·Ñ ÇÕ¼º ¾ïÁ¦ ÀÛ¿ëµµ Áö´Ô





ÁöÁú ÀúÇÏ ÀÛ¿ëÀ» Áõ°¡



ºñŸ¹ÎD °¡ StatinÀÇ ÁöÁú ÀúÇÏ ÀÛ¿ëÀ» Áõ°¡½ÃŲ´Ù´Â ÀÚµé°ú

º° ¿µÇâÀ» ÁÖÁö ¾Ê´Â´Ù´Â ÀÚµéÀÌ °©·ÐÀ»¹ÚÇϰí ÀÖ´Ù.



¾Æ·¡ Ç¥´Â Atorvastatin¿¡ ºñŸ¹ÎD¸¦ º´¿ëÇÏ´Â °æ¿ì

ÄÝ·¹½ºÅ×·Ñ ¼öÄ¡°¡ ´õ ³»·Á°£´Ù´Â ÀÓ»ó ¿¹ÀÌ´Ù.



20110523_20



ºñŸ¹ÎD ´Â °£¿¡¼­ ¾à¹° ´ë»ç È¿¼ÒÀÎ CYP3A4¸¦ Ȱ¼ºÈ­½ÃŲ´Ù.



ÀÌ È¿¼Ò´Â AtorvastatinÀ» ºÒȰ¼º ´ë»ç¹°·Î º¯È­½ÃŲ´Ù.



µû¶ó¼­ ºñŸ¹ÎD ´Â ÀÌ·ÐÀûÀ¸·Î´Â

AtorvastatinÀÇ ÁöÁúÀúÇÏÀÛ¿ëÀ» ¾àÈ­½ÃŰÁö¸¸

ÀÓ»óÀûÀ¸·Î´Â ÁöÁú ÀúÇÏ ÀÛ¿ëÀ» »ó½Â½ÃÄÑ ÁÖ¾ú´Ù.



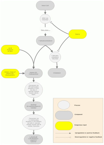
ÀÌ´Â ºñŸ¹ÎD°¡ Statinó·³ ÄÝ·¹½ºÅ×·Ñ ÀúÇÏÀÛ¿ë

 (HMG-CoA reductase ¾ïÁ¦ ÀÛ¿ë)À» Áö´Ï°í Àֱ⠶§¹®À̶ó°í ¼³¸íÇϰí ÀÖ´Ù.





20050904_03

[±×¸²]  ºñŸ¹ÎD ´Â Àü½Å¿¡ ³Î·Á ÀÖ´Â ¼ö¿ëü¿Í °áÇÕÇÏ¿© ´Ù¾çÇÑ »ý¸® ÀÛ¿ëÀ» ¹ßÈÖÇÑ´Ù.





ºñŸ¹ÎD ÀúÇÏÀÚ´Â Áß¼ºÁöÁúÀÌ ³ô´Ù



¾Æ·¡ Ç¥¿¡¼­Ã³·³

ºñŸ¹ÎDÀÇ Ç÷Áß ³óµµ°¡ ÀúÇÏ µÇ¾î ÀÖ´Â ÀÚµéÀº

ºñŸ¹ÎD Ç÷Áß³óµµ°¡ ¾à°£ ´õ ¸¹Àº Àڵ麸´Ù

Áß¼ºÁöÁú ³ôÀº ÀÚµéÀÌ 1.4¹è³ª ´õ ¸¹´Ù.



20110523_21



ºñŸ¹ÎD ´Â ºÐÀÚ ±¸Á¶ ÀÚü°¡ ÄÝ·¹½ºÅ×·Ñ ÇÕ¼ºÀ» ¾ïÁ¦ÇÒ »Ó ¾Æ´Ï¶ó

Àü¹ÝÀûÀÎ ÁöÁú ´ë»ç¸¦ Á¶ÀýÇÏ´Â ±¤¹üÀ§ÇÑ ÀÛ¿ëÀ¸·Î

ºñŸ¹Î B3(Niacin) ÀÇ ÀÛ¿ëÀ» Áõ°¡½ÃÄÑ Áß¼º ÁöÁú Áõ°¡¸¦ ¾ïÁ¦ÇÑ´Ù.



20110523_04





Statin ÀÚüµµ ºñŸ¹ÎD Ç÷Áß ³óµµ¸¦ Áõ°¡



StatinÁß¿¡´Â Statin ¸¸ º¹¿ëÇØµµ

ºñŸ¹ÎD ÀÇ Ç÷Áß ³óµµ°¡ Áõ°¡ÇÑ´Ù´Â ÀÓ»ó ¹ßÇ¥¹®µµ ¸¹´Ù.



¾Æ·¡ Ç¥¿¡ ³ªÅ¸³ª ÀÖ´Â ¹Ù¿Í °°ÀÌ

RosuvastatinÀ» 8ÁÖ°£ º¹¿ëÇϸé

Åõ¾àÇϱâ Àü°ú Åõ¾à ÈÄÀÇ ºñŸ¹ÎD Ç÷Áß³óµµ°¡ ¸Å¿ì ¸¹ÀÌ Áõ°¡ÇØ ÀÖ´Ù.



20110523_22



20110523_05

[±×¸²]  StatinÀÇ ÁöÁú ¾ïÁ¦ ÀÛ¿ëÀº ÁÖ·Î °£ ³»¿¡¼­ ¹ßÈÖÇÑ´Ù.

¡¡¡¡¡¡±×·¯³ª StatinÀÇ  Ç÷Áß ³óµµ°¡ ³ôÀ¸¸é ±ÙÀ° µî Àü½Å¿¡¼­ ºÎÀÛ¿ëÀ» ÀÏÀ¸Å²´Ù.





StatinÀÌ À¯¹ßÇÏ´Â

±ÙÀ°Åë ±ÙÀ¶ÇØÁõÀ̶õ ¾î¶² º´ÅÂ



±ÙÀ° ¼¼Æ÷¸·À̳ª ±ÙÀ° ¼¼Æ÷³»ÀÇ

Ä®½· Á¶Àý â°í(SR)ÀÇ ¸·À» ±¸¼º ÇØÁÖ´Â CholesterolÀÌ °¨¼ÒµÇ¾î

±ÙÀ° ¼¼Æ÷°¡ ¹«³ÊÁ® ³»¸®´Â º´ÅÂÀÌ´Ù.



±ÙÀ°ÀÌ ÆÄ±«µÇ¸é Ãʱ⿡´Â ±ÙÀ° ÆÄ±«¹°ÀÌ ±ÙÀ°ÅëÀ» À¯¹ßÇÑ´Ù.





20110523_06

[±×¸²]  StatinÀÇ  Ç÷Áß ³óµµ°¡ ³ôÀ¸¸é ±ÙÀ° ´Ü¹é ¹Ì¿À±×·ÎºóÀÌ Ç÷ÁßÀ¸·Î À¯¸®µÈ´Ù.

¡¡¡¡¡¡ÀÌ ¹°ÁúÀº µ¶ÀÛ¿ëÀÌ Å©¸ç ƯÈ÷ ½ÅÀåÀÇ ¹Ì¼¼°üÀ» ¸·¾Æ ½ÅºÎÀüÀ» À¯¹ßÇÑ´Ù.





½ÉÇØÁö¸é ¿­ÀÌ ³ª°í ±¸¿ª,±¸Å並 Çϸç Àü½ÅÀÇ ÈûÀÌ ¾ø¾îÁø´Ù.



±ÙÀ° ´Ü¹éÁúÀÎ MyoglobinÀÌ Ç÷ÁßÀ¸·Î Èê·¯³ª¿À¸ç ÀÌ ¾çÀÌ

¸¹¾ÆÁö¸é¼­ ½ÅÀåÀÇ ¹Ì¼¼°üÀ» ¸·¾Æ ¹è´¢Çϱâ Èûµé°Ô µÈ´Ù.



°á±¹ ½Å±â´É ºÎÀüÀ¸·Î »ç¸ÁÇÒ ¼ö ÀÖ´Ù.



¶ÇÇÑ StatinÀº ÄÝ·¹½ºÅ×·Ñ ÇÕ¼ºÀ» ¾ïÁ¦ÇÏ´Â °úÁ¤¿¡¼­

UbiquitinÀ̶ó´Â ±â´É¼º ´Ü¹éÁú Ȱ¼ºÀ» °¨¼Ò½ÃŲ´Ù.





20110523_07

[±×¸²]  StatinÀÇ ÁöÁúÇÕ¼º ÀÛ¿ëÀÌ °­ÇÑ °ÍÀº Ubiquitin ÀÌ È°¼ºÇüÀ¸·Î µÇ´Â°ÍÀ» ¾ïÁ¦ÇÑ´Ù.

¡¡¡¡¡¡ÀÌ ¹°ÁúÀº ÇÊ¿ä ¾ø´Â ´Ü¹éÁúÀ» ¿î¹ÝÇÏ¿©  ´Ü¹éÁú ºÐÇØ°øÀåÀ¸·Î À¯ÀÔÇÏ´Â ±â´ÉÀ» Áö´Ñ´Ù.

¡¡¡¡¡¡µû¶ó¼­ ÀÌ ¹°ÁúÀÌ È°¼ºÈ­ ¾ÈµÇ¸é ¼ö½Ã·Î »ý±â´Â µ¶¼º ´Ü¹éÁúÀÌ Á¦°ÅµÇÁö ¸øÇÑ´Ù.





UbiquitinÀº ºÒÇÊ¿äÇÑ ´Ü¹éÁúÀ» ´Ü¹éÁú ºÐÇØ °øÀå

 (Proteosome) ¾ÈÀ¸·Î À¯ÀÔ½ÃŰ´Â ´Ü¹éÁúÀÌ´Ù.





20110523_08

[±×¸²] Ubiquitin¿¡ ÀÇÇØ µ¶¼º ´Ü¹éÁúÀÌ ´Ü¹éÁú ºÐÇØ°øÀåÀ¸·Î À¯ÀÔµÇ¾î ºÐÇØ µÇ´Â °úÁ¤



ÀÌ UbiquitinÀÌ È°¼ºÈ­ µÇ·Á¸é ÄÝ·¹½ºÅ×·Ñ ¸¸µå´Â °úÁ¤¿¡¼­

Áß°£Ã¼·Î »ý¼ºµÇ´Â Prenyl±â ÇÔÀ¯ ºÐÀÚ°¡

Ubiquitin ¿¡ °áÇյǾî¾ß ÇÑ´Ù.





20110523_09

[±×¸²]  StatinÀÇ ÁöÁúÇÕ¼º ¾ïÁ¦ °úÁ¤¿¡¼­ »ý¼ºµÇ´Â Geranyl ºÐÀÚ °°Àº Prenyl±â°¡

Ubiquitin¿¡ °áÇÕÇØ¾ß UbiquitinÀÌ È°¼ºÈ­ ÇÑ´Ù. Ȱ¼ºÈ­µÈ UbiquitinÀ» Prenylated proteinÀ̶ó ÇÑ´Ù.





StatinÀº ÄÝ·¹½ºÅ×·Ñ ÇÕ¼ºÀ» ¾ïÁ¦Çϸ鼭

Prenyl±â ÇÔÀ¯ ºÐÀÚ ÇÕ¼ºµµ ¾ïÁ¦ÇÑ´Ù.



µû¶ó¼­ ±ÙÀ°ÀÌ ÆÄ±«µÇ´Â °úÁ¤¿¡¼­ ¸¹ÀÌ »ý±â´Â

ºÒÇÊ¿äÇÑ ´Ü¹éÁúÀ» û¼ÒÇØÁÖÁö ¸øÇÑ´Ù.





20110523_10

[±×¸²]  °ñ°Ý±Ù ¼¼Æ÷¸·(Sarcoma lemma) ¾È¿¡ ÀÖ´Â Ä®½· ÀúÀå Á¶Àý â°í Sarcoma Reticulum (SR) ÀÇ

             ¸·µµ ÄÝ·¹½ºÅ×·ÑÀÌ ºÎÁ·ÇØÁö¸é ÆÄ±«µÇ¾î Ä®½· Á¶Àý â°í°¡ ±â´ÉÀ» ¹ßÈÖ ¸øÇϹǷÎ

             ±ÙÀ°Àº ¼öÃàÀÌ Àß ¾ÈµÇ¾î ÅëÁõ À¯¹ßÇÏ°í µ¿ÀÛµµ ¸øÇÏ°Ô µÈ´Ù.





ƯÈ÷ ±ÙÀ° ¼¼Æ÷ ³» ¸¶´Ù Ä®½·À» ÀúÀåÇÏ°í °ø±ÞÇÏ´Â

Ä®½· Á¶Àý â°í(SR)ÀÇ ¸·ÀÌ ÄÝ·¹½ºÅ×·Ñ ºÎÁ·À¸·Î ¸Á°¡Áö¸é

±ÙÀ° ¼öÃà ÀÛ¿ëÀÌ °¨¼ÒµÇ¾î ¿òÁ÷ÀÏ ¼ö ÀÖ´Â ÈûÀÌ ¾ø¾îÁø´Ù.



ÀÌ Ä®½· ÀúÀå â°í ¸·ÀÌ ¿ÏÀüÈ÷ ¸Á°¡Áö¸é Ä®½·ÀÌ

¼¼Æ÷ ¾ÈÀ» ä¿ö ¼¼Æ÷¸¦ Áï»ç½ÃŲ´Ù.





20110523_11

[±×¸²]  ¿¡³ÊÁö »ý¼ºÇÏ´Â ¹ÌÅäÄܵ帮¾Æ ¸·µµ ÄÝ·¹½ºÅ×·ÑÀÌ ºÎÁ·ÇØÁö¸é

             ÆÄ±«µÇ¾î ¿¡³ÊÁö »ý¼ºµµ ¸øÇϰí À¯ÇØ »ê¼Ò¸¸ Áõ°¡½ÃÄÑ ¼¼Æ÷¸¦ Á×°Ô ¸¸µç´Ù.





¿¡³ÊÁö¸¦ ¸¸µå´Â Mitochondria¸·µµ ÄÝ·¹½ºÅ×·ÑÀÌ ºÎÁ·Çϸé

¸Á°¡Áö°í ¿¡³ÊÁö°¡ ºÎÁ·ÇØÁú »Ó¸¸ ¾Æ´Ï¶ó

À¯ÇØ»ê¼Ò°¡ Áõ°¡ÇÏ¿© ¼¼Æ÷°¡ ÆÄ±«µÈ´Ù.





20110523_12

[±×¸²] Statin À¯¹ßÇÏ´Â ±ÙÀ°Àå¾Ö°¡ ÀϾ °÷¿¡´Â ºÎÁ¾µµ ³ªÅ¸³­´Ù.





ºÎÁ¾µµ ¹ß»ýÇÑ´Ù.



 StatinÀÌ À¯¹ßÇÏ´Â ±ÙÀ° »óÇØ´Â

È­»óÀ̳ª ÁöÁøÀ¸·Î »óÇØ¸¦ ÀÔÀº Àڵ鿡°Ô ³ªÅ¸³ª´Â ±ÙÀ° À¶ÇØ Áõ»ó°ú °°´Ù.





20110523_04



Statin ºÎÀÛ¿ëÀÌ

Àß ÀϾ ¼ö ÀÖ´Â ÀÚÀÇ Æ¯Â¡



– À¯ÀüÀû üÁú

– Statin °í¿ë·® º¹¿ë ½Ã

– ³ëÈ­

– °©»ó¼± ±â´É ÀúÇÏ

– °£´ãµµ Æó¼âÁõ

– ½Å±â´É Àå¾ÖÀÚ

– Statin Ç÷Áß ³óµµ¸¦ Áõ°¡½ÃŰ´Â ¾à¹° º¹¿ë ½Ã µîÀÌ´Ù.





 20050904_03



ºñŸ¹ÎD ´Â

¾î¶»°Ô Statin ºÎÀÛ¿ëÀ» ¾ïÁ¦Çϳª?



ºñŸ¹ÎDÀÇ ¼ö¿ëü´Â

»À¿Í ³ú¿Í ½ÉÀå°ú ±ÙÀ°°ú ¿©·¯ Àå±â¿¡

¸Å¿ì ¸¹ÀÌ ºÐÆ÷µÇ¾î ÀÖ´Ù.



20110523_13

[±×¸²]  ºñŸ¹ÎD ´Â °ñ°Ý±Ù¿¡ ¸¹Àº ¼ö¿ëü¸¦ Áö´Ï°í ÀÖ´Ù.



ÇÙÀÇ À¯ÀüÀÚ¸¦ ¹ßµ¿½ÃÄÑ ±ÙÀ° »óÇØ¸¦ ¾ïÁ¦ÇÏ´Â ÀÛ¿ëÀÌ ÀÖ´Ù.



20110523_14

[±×¸²]  ºñŸ¹ÎD´Â ±ÙÀ° ¼¼Æ÷¸¦ ¼öÃà ¹× È®Àå½ÃŰ´Â Ä®½· Á¶Àý â°íÀÇ Ä®½· Pump¸¦ Á÷Á¢ Àå¾ÇÇϰí ÀÖ´Ù.





À¯ÀüÀÚ¿¡ °ü¿©ÇÏÁö ¾Ê°í

¼¼Æ÷ ¸·°ú ¼¼Æ÷ ³» Ä®½· Á¶Àý â°í ¸· µî¿¡ Á÷Á¢ ÀÛ¿ëÇÏ¿©

±ÙÀ° »óÇØ¸¦ ¾ïÁ¦ÇÏ´Â ÀÛ¿ëµµ ¹ßÈÖÇÑ´Ù.



ƯÈ÷ Ä®½· ÀúÀå â°í Á¶Àý ÀÛ¿ëÀº

ºñŸ¹ÎDÀÇ º»ÁúÀû ÀÛ¿ëÀÌ´Ù.



20110523_15

[±×¸²] ºñŸ¹Î-D ´Â ±ÙÀ°ÀÇ ¼ø°£ µ¿ÀÛÀ» ÀÏÀ¸Å°´Â °¥»ö ±ÙÀ°ÀÎ

Á¦2Çü Äݶó°Õ ¼¶À¯ ÇÕ¼ºÀ» ÃËÁø½ÃÄÑ ´Ù¸® ¿îµ¿À» ½Å¼ÓÇÏ°Ô ÇÏ¿© °ñÀýÀ» ¿¹¹æÇÑ´Ù.



¶ÇÇÑ ºñŸ¹ÎD´Â

±ÙÀ°ÀÇ ¼ø°£ µ¿ÀÛÀ» ÀÏÀ¸Å°´Â

Á¦2Çü Äݶó°Õ ¼¶À¯ ÇÕ¼ºÀ» ÃËÁøÇÏ´Â ÀÛ¿ëÀ» ´ã´çÇÑ´Ù.



ÇØ¼­ ³ëÀεéÀÇ ´Ù¸® ±ÙÀ°¿¡ ¼ø°£Àû µ¿ÀÛÀ» °¡´ÉÄÉ ÇÏ¿©

°ñÀýÀ» ¿¹¹æÇÑ´Ù´Â °ÍÀº Àß ¾Ë·ÁÁø ³»¿ëÀÌ´Ù.



Vitamin D Ç÷Áß ³óµµ°¡ 30 nmol/L ÀÌÇÏ¸é ±ÙÀ° °­µµ°¡ °¨¼ÒÇÑ´Ù.





20040530_08



ºñŸ¹ÎD´Â ¾ó¸¶³ª º¹¿ëÇØ¾ß Çϳª?



ÇÏ·ç¿¡ vitamin D °¡ »ý¸®ÀûÀ¸·Î ÇÊ¿ä·Î ÇÏ´Â ¾çÀº

ºñŸ¹ÎD3 (µ¿¹°¼º Cholecalciferol)·Î¼­

ÇÏ·ç 4,000 IU ~ 10,000 IU Á¤µµÀÌ´Ù.



ºñŸ¹ÎD2(½Ä¹°¼º Ergocalciferol)Àº ºñŸ¹ÎD3 º¸´Ù 2¹èÁ¤µµ ´õ ÇÊ¿ä·Î ÇÑ´Ù.



20110523_16



ºñŸ¹ÎD´Â º¹¿ëÇÑ ¾çÀº °£¿¡ ÀúÀåµÇ°í

±×¶§ ±×¶§ Çʿ䷮¸¸ OHºÐÀÚ°¡ ÇÑ °³ ºÙÀº Ȱ¼ºÇü OH-V-D ·Î µÇ¾î

Ç÷ÁßÀ¸·Î Èê·¯³ª¿À°í

ÀÌ È°¼ºÇüÀÌ °¢ Á¶Á÷¿¡¼­ OH ÇÑ °³°¡ ´õ ºÙÀº 1.25-(OH)2 V-D°¡ µÇ¾î ÀÛ¿ëÇÑ´Ù.



¼øÈ¯±â Áúȯ µî ¸¸¼ºº´ÀÚµéÀº ¸¹Àº ºÐµéÀÌ

ºñŸ¹ÎD ÀúÇÏ »óÅÂÀ̸ç

À̵éÀº ºñŸ¹ÎD3·Î¼­ ÇÏ·ç 400-2,000 IU´Â º¹¿ëÇØ¾ß ÇÑ´Ù°í ¹ßÇ¥Çß´Ù.



[±Ù°Å]

Atherosclerosis 215 (2011) 23?29¡¯ Atherosclerosis journal

Review; The relationship of vitamin D deficiency to statin myopathy ; Ankur Gupta, Paul D. Thompson? Cardiology, Hartford Hospital, 80 Seymour Street, Hartford, CT 06102, United States

www.elsevier.com/locate/atherosclerosis







Ãßõ¼ö 415
³»¿ë¸¸Á·µµ
´äº¯ ³»¿ë ¸¸Á·µµ Á¶»ç´Â ÇâÈÄ ´õ ÁÁÀº ¼­ºñ½º¸¦ À§ÇÑ µ¥ÀÌÅÍ·Î »ç¿ëµË´Ï´Ù.

»ó´ã¾È³»

010. 6605 . 4128

±Ã±ÝÇÑ Á¡Àº ¿Â¶óÀλó´ã ¹× ÀüÈ­·Î ¹®ÀÇÇϽøé
ÀÚ¼¼ÇÏ°Ô ¾È³»ÇØ µå¸®°Ú½À´Ï´Ù.

¿Â¶óÀÎ 1:1 ¹®ÀÇ